Functional form of covariance function assuming the argument is a distance between locations. As they are defined here, they are in fact correlation functions. To set the marginal variance (sill) parameter, use the sigma argument in mKrig or Krig. To set the nugget variance, use the tau2 argument in mKrig or Krig.

Exponential(d, aRange = 1, phi = 1, theta = NULL, range = NULL)
Matern(d, aRange = 1, range = NULL, alpha = NULL, smoothness
                 = 0.5, nu = smoothness, phi = 1)
Matern.cor.to.range(d, nu, cor.target=.5, guess=NULL,...)
RadialBasis(d,M,dimension, derivative = 0)

Arguments

aRange

The usual range parameter for a covariance function. We use this names to be distinct from the "range"" function and the generic parameter name "theta"."

d

Vector of distances or for Matern.cor.to.range just a single distance.

range

Range parameter. It is preferred that that the scale can also be specified through the "aRange" scaling argument used in fields covariance functions.

alpha

1/range

theta

Same as alpha

phi

This parameter option is added to be compatible with older versions of fields and refers to the marginal variance of the process. e.g. phi* exp( -d/aRange) is the exponential covariance for points separated by distance and range aRange. Throughout fields this parameter is equivalent to sigma and it recommended that sigma be used. If one is simulating random fields. See the help on sim.rf for more details.

smoothness

Smoothness parameter in Matern. Controls the number of derivatives in the process. Default is 1/2 corresponding to an exponential covariance.

nu

Same as smoothness

M

Interpreted as a spline M is the order of the derivatives in the penalty.

dimension

Dimension of function

cor.target

Correlation used to match the range parameter. Default is .5.

guess

An optional starting guess for solution. This should not be needed.

derivative

If greater than zero finds the first derivative of this function.

...

Additional arguments to pass to the bisection search function.

Details

Exponential:

exp( -d/aRange)

Matern:

con*(d**nu) * besselK(d , nu )

Matern covariance function transcribed from Stein's book page 31 nu==smoothness, alpha == 1/range

GeoR parameters map to kappa==smoothness and phi == range check for negative distances

con is a constant that normalizes the expression to be 1.0 when d=0.

Matern.cor.to.range: This function is useful to find Matern covariance parameters that are comparable for different smoothness parameters. Given a distance d, smoothness nu, target correlation cor.target and range aRange, this function determines numerically the value of aRange so that

Matern( d, range=aRange, nu=nu) == cor.target

See the example for how this might be used.

Radial basis functions:


   C.m,d  r**(2m-d)        d- odd

   C.m,d  r**(2m-d)ln(r)    d-even

where C.m.d is a constant based on spline theory and r is the radial distance between points. See radbas.constant for the computation of the constant.

Value

For the covariance functions: a vector or matrix of covariances. (Inherits from d).

For Matern.cor.to.range: the value of the range parameter.

References

Stein, M.L. (1999) Statistical Interpolation of Spatial Data: Some Theory for Kriging. Springer, New York.

Author

Doug Nychka

See also

stationary.cov, stationary.image.cov, Wendland,stationary.taper.cov rad.cov

Examples

# a Matern correlation function 
 d<- seq( 0,10,,200)
 y<- Matern( d, range=1.5, smoothness=1.0)
 plot( d,y, type="l")


# Several Materns of different smoothness with a similar correlation 
# range

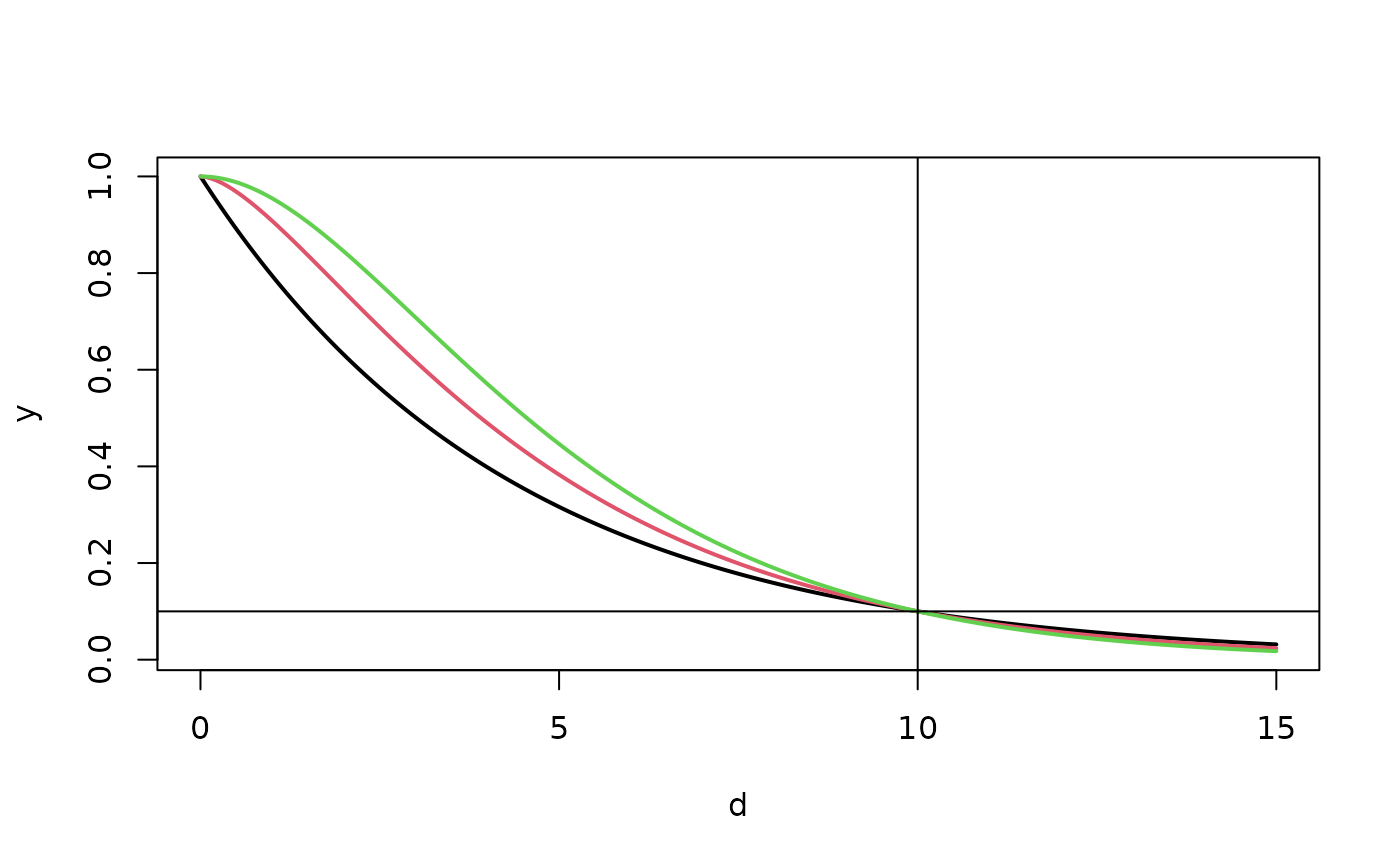
# find ranges for nu = .5, 1.0 and 2.0 
# where the correlation drops to .1 at a distance of 10 units.

 r1<- Matern.cor.to.range( 10, nu=.5, cor.target=.1)
 r2<- Matern.cor.to.range( 10, nu=1.0, cor.target=.1)
 r3<- Matern.cor.to.range( 10, nu=2.0, cor.target=.1)

# note that these equivalent ranges
# with respect to this correlation length are quite different
# due the different smoothness parameters. 

 d<- seq( 0, 15,,200)
 y<- cbind(  Matern( d, range=r1, nu=.5),
             Matern( d, range=r2, nu=1.0),
             Matern( d, range=r3, nu=2.0))

 matplot( d, y, type="l", lty=1, lwd=2)
 xline( 10)
 yline( .1)