Creates an image using polygon filling based on a grid of irregular quadrilaterals. This function is useful for a regular grid that has been transformed to another nonlinear or rotated coordinate system. This situation comes up in lon-lat grids created under different map projections. Unlike the usual image format this function requires the grid to be specified as two matrices x and y that given the grid x and y coordinates explicitly for every grid point.

poly.image(x, y, z, col = tim.colors(64), breaks,
                 transparent.color = "white", midpoint = FALSE, zlim =
                 range(z, na.rm = TRUE), xlim = range(x), ylim =
                 range(y), add = FALSE, border = NA, lwd.poly = 1, asp
                 = NA, ...)

poly.image.regrid(x)

Arguments

x

A matrix of the x locations of the grid.

y

A matrix of the y locations of the grid.

z

Values for each grid cell. Can either be the value at the grid points or interpreted as the midpoint of the grid cell.

col

Color scale for plotting.

breaks

Numerical breaks to match to the colors. If missing breaks are equally spaced on the range zlim.

transparent.color

Color to plot cells that are outside the range specified in the function call.

midpoint

Only relevant if the dimensions of x,y, and z are the same. If TRUE the z values will be averaged and then used as the cell midpoints. If FALSE the x/y grid will be expanded and shifted to represent grid cells corners. (See poly.image.regrid.)

zlim

Plotting limits for z.

xlim

Plotting limits for x.

ylim

Plotting limits for y.

add

If TRUE will add image onto current plot.

border

Color of the edges of the quadrilaterals, the default is no color.

lwd.poly

Line width for the mesh surface. i.e. the outlines of the quadrilateral facets. This might have to be set smaller than one if rounded corners on the facets are visible.

asp

The plot aspect with similar function to that in the plot function.

...

If add is FALSE, additional graphical arguments that will be supplied to the plot function.

Details

This function is straightforward except in the case when the dimensions of x,y, and z are equal. In this case the relationship of the values to the grid cells is ambigious and the switch midpoint gives two possible solutions. The z values at 4 neighboring grid cells can be averaged to estimate a new value interpreted to be at the center of the grid. This is done when midpoint is TRUE. Alternatively the full set of z values can be retained by redefining the grid. This is accomplisehd by finding the midpoints of x and y grid points and adding two outside rows and cols to complete the grid. The new result is a new grid that is is (M+1)X (N+1) if z is MXN. These new grid points define cells that contain each of the original grid points as their midpoints. Of course the advantage of this alternative is that the values of z are preserved in the image plot; a feature that may be important for some uses.

The function image.plot uses this function internally when image information is passed in this format and can add a legend. In most cases just use image.plot.

The function poly.image.regrid does a simple averaging and extrapolation of the grid locations to shift from midpoints to corners. In the interior grid corners are found by the average of the 4 closest midpoints. For the edges the corners are just extrapolated based on the separation of nieghboring grid cells.

Author

Doug Nychka

See also

image.plot

Examples

data(RCMexample)
set.panel( 1,2)
#> plot window will lay out plots in a 1 by 2 matrix 
par(pty="s")
# plot with grid modified
poly.image( RCMexample$x, RCMexample$y, RCMexample$z[,,1])

# use midpoints of z
poly.image( RCMexample$x, RCMexample$y, RCMexample$z[,,1],midpoint=TRUE)


  set.panel()
#> plot window will lay out plots in a 1 by 1 matrix 
# an example with quantile breaks

 brk<- quantile(  RCMexample$z[,,1], c( 0, .9,.95,.99,1.0) )
 poly.image( RCMexample$x, RCMexample$y, RCMexample$z[,,1], breaks=brk, col=
    rainbow(4))

  

# images are very similar. 
  set.panel()
#> plot window will lay out plots in a 1 by 1 matrix 
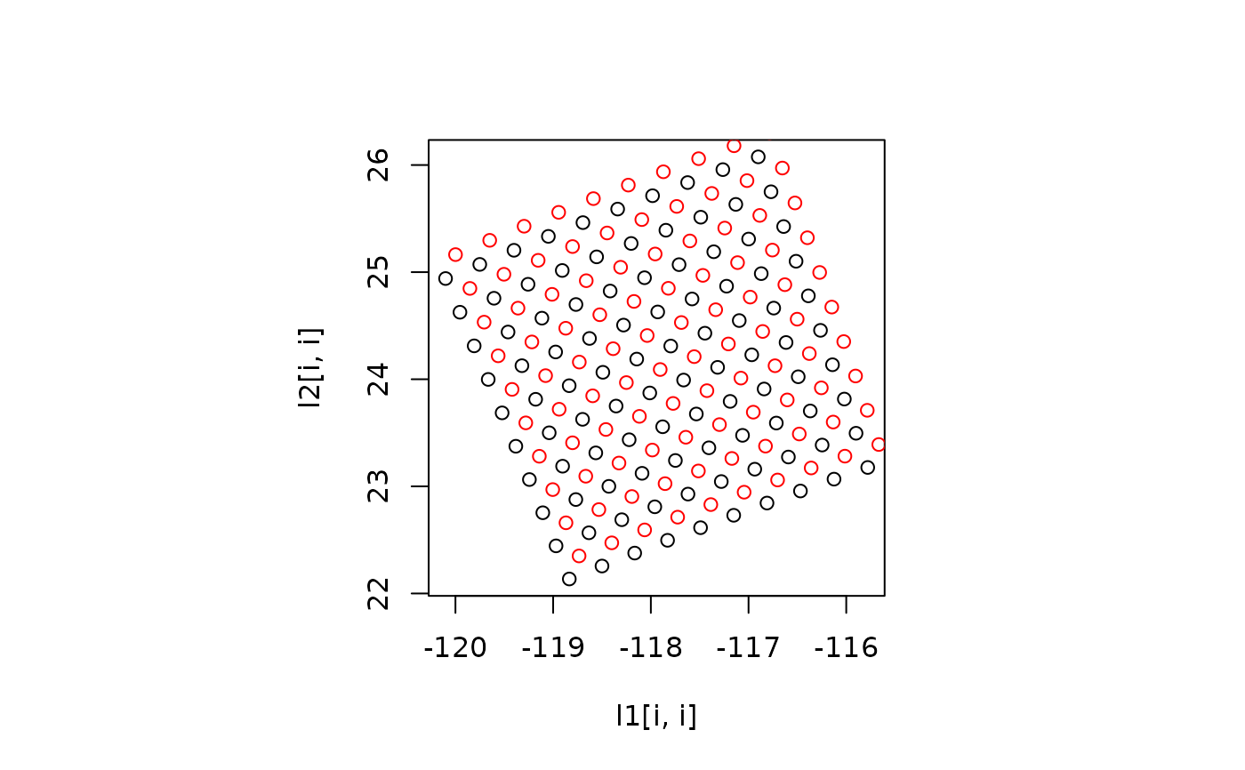
# Regridding of x and y
  l1<- poly.image.regrid( RCMexample$x)
  l2<- poly.image.regrid( RCMexample$y)

# test that this works
  i<- 1:10
  plot( l1[i,i], l2[i,i])
  points( RCMexample$x[i,i], RCMexample$y[i,i],col="red")