Evaluates the difference between two \(N(0,1)\) cumulative distribution functions avoiding cancellation error.

dpnorm(x0,x1,log.p=FALSE)

Arguments

x0

vector of lower values at which to evaluate standard normal distribution function.

x1

vector of upper values at which to evaluate standard normal distribution function.

log.p

set to TRUE to compute on log scale, avoiding underflow.

Details

Equivalent to pnorm(x1)-pnorm(x0), but stable when x0 and x1 values are very close, or in the upper tail of the standard normal.

Author

Simon N. Wood simon.wood@r-project.org

Examples

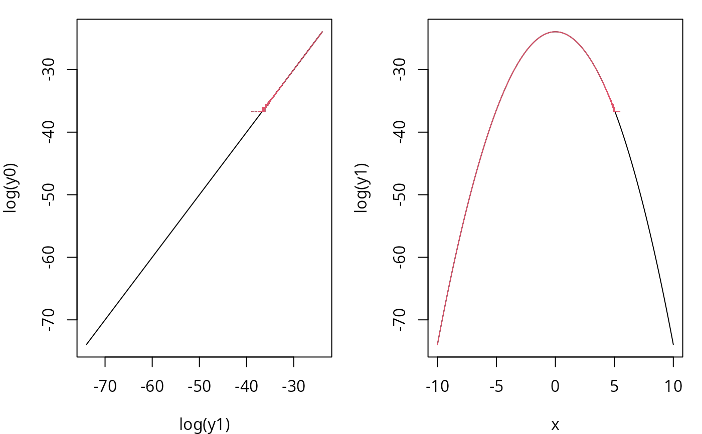
require(mgcv)
x <- seq(-10,10,length=10000)
eps <- 1e-10
y0 <- pnorm(x+eps)-pnorm(x) ## cancellation prone
y1 <- dpnorm(x,x+eps)       ## stable
## illustrate stable computation in black, and
## cancellation prone in red...
par(mfrow=c(1,2),mar=c(4,4,1,1))
plot(log(y1),log(y0),type="l")
lines(log(y1[x>0]),log(y0[x>0]),col=2)
plot(x,log(y1),type="l")
lines(x,log(y0),col=2)