For a binary logistic model fit, computes the following residuals, letting \(P\) denote the predicted probability of the higher category of \(Y\), \(X\) denote the design matrix (with a column of 1s for the intercept), and \(L\) denote the logit or linear predictors: ordinary or Li-Shepherd (\(Y-P\)), score (\(X (Y-P)\)), pearson (\((Y-P)/\sqrt{P(1-P)}\)), deviance (for \(Y=0\) is \(-\sqrt{2|\log(1-P)|}\), for \(Y=1\) is \(\sqrt{2|\log(P)|}\), pseudo dependent variable used in influence statistics (\(L + (Y-P)/(P(1-P))\)), and partial (\(X_{i}\beta_{i} + (Y-P)/(P(1-P))\)).

Will compute all these residuals for an ordinal logistic model, using as temporary binary responses dichotomizations of \(Y\), along with the corresponding \(P\), the probability that \(Y \geq\) cutoff. For type="partial", all possible dichotomizations are used, and for type="score", the actual components of the first derivative of the log likelihood are used for an ordinal model. For type="li.shepherd" the residual is \(Pr(W < Y) - Pr(W > Y)\) where Y is the observed response and W is a random variable from the fitted distribution. Alternatively, specify type="score.binary" to use binary model score residuals but for all cutpoints of \(Y\) (plotted only, not returned). The score.binary, partial, and perhaps score residuals are useful for checking the proportional odds assumption although many attempts to do so have failed. If the option pl=TRUE is used to plot the score or score.binary residuals, a score residual plot is made for each column of the design (predictor) matrix, with Y cutoffs on the x-axis and the mean +- 1.96 standard errors of the score residuals on the y-axis. You can instead use a box plot to display these residuals, for both score.binary and score. Proportional odds dictates a horizontal score.binary plot. Partial residual plots use smooth nonparametric estimates, separately for each cutoff of \(Y\). One examines that plot for parallelism of the curves to check the proportional odds assumption, as well as to see if the predictor behaves linearly.

Also computes a variety of influence statistics and the le Cessie - van Houwelingen - Copas - Hosmer unweighted sum of squares test for global goodness of fit, done separately for each cutoff of \(Y\) in the case of an ordinal model.

The plot.lrm.partial function computes partial residuals for a series of binary logistic model fits that all used the same predictors and that specified x=TRUE, y=TRUE. It then computes smoothed partial residual relationships (using lowess with iter=0) and plots them separately for each predictor, with residual plots from all model fits shown on the same plot for that predictor.

# S3 method for class 'lrm'
residuals(object, type=c("li.shepherd","ordinary",
 "score", "score.binary", "pearson", "deviance", "pseudo.dep",
 "partial", "dfbeta", "dfbetas", "dffit", "dffits", "hat", "gof", "lp1"),
           pl=FALSE, xlim, ylim, kint, label.curves=TRUE, which, ...)
# S3 method for class 'orm'
residuals(object, type=c("li.shepherd","ordinary",
 "score", "score.binary", "pearson", "deviance", "pseudo.dep",
 "partial", "dfbeta", "dfbetas", "dffit", "dffits", "hat", "gof", "lp1"),
           pl=FALSE, xlim, ylim, kint, label.curves=TRUE, which, ...)

# S3 method for class 'lrm.partial'
plot(..., labels, center=FALSE, ylim)

Arguments

object

object created by lrm or orm

...

for residuals, applies to type="partial" when pl is not FALSE. These are extra arguments passed to the smoothing function. Can also be used to pass extra arguments to boxplot for type="score" or "score.binary". For plot.lrm.partial this specifies a series of binary model fit objects.

type

type of residual desired. Use type="lp1" to get approximate leave-out-1 linear predictors, derived by subtracting the dffit from the original linear predictor values.

pl

applies only to type="partial", "score", and "score.binary". For score residuals in an ordinal model, set pl=TRUE to get means and approximate 0.95 confidence bars vs. \(Y\), separately for each \(X\). Alternatively, specify pl="boxplot" to use boxplot to draw the plot, with notches and with width proportional to the square root of the cell sizes. For partial residuals, set pl=TRUE (which uses lowess) or pl="supsmu" to get smoothed partial residual plots for all columns of \(X\) using supsmu. Use pl="loess" to use loess and get confidence bands ("loess" is not implemented for ordinal responses). Under R, pl="loess" uses lowess and does not provide confidence bands. If there is more than one \(X\), you should probably use par(mfrow=c( , )) before calling resid. Note that pl="loess" results in plot.loess being called, which requires a large memory allocation.

xlim

plotting range for x-axis (default = whole range of predictor)

ylim

plotting range for y-axis (default = whole range of residuals, range of all confidence intervals for score or score.binary or range of all smoothed curves for partial if pl=TRUE, or 0.1 and 0.9 quantiles of the residuals for pl="boxplot".)

kint

for an ordinal model for residuals other than li.shepherd, partial, score, or score.binary, specifies the intercept (and the cutoff of \(Y\)) to use for the calculations. Specifying kint=2, for example, means to use \(Y \geq\) 3rd level.

label.curves

set to FALSE to suppress curve labels when type="partial". The default, TRUE, causes labcurve to be invoked to label curves where they are most separated. label.curves can be a list containing the opts parameter for labcurve, to send options to labcurve, such as tilt. The default for tilt here is TRUE.

which

a vector of integers specifying column numbers of the design matrix for which to compute or plot residuals, for type="partial","score","score.binary".

labels

for plot.lrm.partial this specifies a vector of character strings providing labels for the list of binary fits. By default, the names of the fit objects are used as labels. The labcurve function is used to label the curve with the labels.

center

for plot.lrm.partial this causes partial residuals for every model to have a mean of zero before smoothing and plotting

Value

a matrix (type="partial","dfbeta","dfbetas","score"), test statistic (type="gof"), or a vector otherwise. For partial residuals from an ordinal model, the returned object is a 3-way array (rows of \(X\) by columns of \(X\) by cutoffs of \(Y\)), and NAs deleted during the fit are not re-inserted into the residuals. For score.binary, nothing is returned.

Details

For the goodness-of-fit test, the le Cessie-van Houwelingen normal test statistic for the unweighted sum of squared errors (Brier score times \(n\)) is used. For an ordinal response variable, the test for predicting the probability that \(Y\geq j\) is done separately for all \(j\) (except the first). Note that the test statistic can have strange behavior (i.e., it is far too large) if the model has no predictive value.

For most of the values of type, you must have specified x=TRUE, y=TRUE to lrm or orm.

There is yet no literature on interpreting score residual plots for the ordinal model. Simulations when proportional odds is satisfied have still shown a U-shaped residual plot. The series of binary model score residuals for all cutoffs of \(Y\) seems to better check the assumptions. See the examples.

The li.shepherd residual is a single value per observation on the probability scale and can be useful for examining linearity, checking for outliers, and measuring residual correlation.

Author

Frank Harrell
Department of Biostatistics
Vanderbilt University
fh@fharrell.com

References

Landwehr, Pregibon, Shoemaker. JASA 79:61–83, 1984.

le Cessie S, van Houwelingen JC. Biometrics 47:1267–1282, 1991.

Hosmer DW, Hosmer T, Lemeshow S, le Cessie S, Lemeshow S. A comparison of goodness-of-fit tests for the logistic regression model. Stat in Med 16:965–980, 1997.

Copas JB. Applied Statistics 38:71–80, 1989.

Li C, Shepherd BE. Biometrika 99:473-480, 2012.

Examples

set.seed(1)
x1 <- runif(200, -1, 1)
x2 <- runif(200, -1, 1)
L  <- x1^2 - .5 + x2
y  <- ifelse(runif(200) <= plogis(L), 1, 0)
f <- lrm(y ~ x1 + x2, x=TRUE, y=TRUE)
resid(f)            #add rows for NAs back to data
#>   [1] -0.27089  0.74578 -0.39686 -0.29167 -0.23480 -0.40992  0.56567 -0.22803
#>   [9]  0.72253 -0.48120 -0.61272 -0.20496 -0.52921 -0.61258 -0.56126 -0.29560
#>  [17]  0.52923  0.36266 -0.61530 -0.31901  0.71029 -0.22920 -0.30676  0.62293
#>  [25]  0.40382 -0.38703  0.74078 -0.19210 -0.35885 -0.56314 -0.31239  0.77279
#>  [33] -0.32522  0.55915  0.65595 -0.48987 -0.49463  0.60125 -0.35932 -0.35933
#>  [41]  0.69467  0.56898  0.39149 -0.23007  0.65454 -0.26354  0.66572 -0.22435
#>  [49]  0.62550  0.37859 -0.52045  0.37740 -0.36903  0.57129  0.63723 -0.20598
#>  [57] -0.26429 -0.38571 -0.33023  0.39322  0.58678 -0.29288  0.71871  0.47177
#>  [65]  0.50408 -0.23030 -0.20042  0.47218  0.56873 -0.24951 -0.19623 -0.22548
#>  [73] -0.32355 -0.23400  0.70929  0.74097 -0.28519 -0.24011 -0.38467  0.45630
#>  [81] -0.18731  0.59261 -0.57895 -0.31886 -0.20179 -0.21914  0.69157  0.77716
#>  [89] -0.21798  0.75141  0.74660 -0.21280  0.36151  0.68357  0.60043  0.50943
#>  [97] -0.21176 -0.21756 -0.20399  0.38862 -0.48098 -0.20763 -0.37370 -0.38474
#> [105] -0.33034 -0.62767 -0.23098 -0.54737 -0.21313 -0.34096 -0.24135 -0.25472
#> [113]  0.44278 -0.49658 -0.26719  0.63443 -0.21287 -0.30284  0.37462 -0.45479
#> [121] -0.48928 -0.29737 -0.33945  0.37132  0.42055 -0.61792 -0.54805 -0.52058
#> [129] -0.26992 -0.52512  0.36162  0.72402  0.67891  0.44698  0.78366  0.67620
#> [137] -0.35978 -0.23461  0.55407 -0.62808  0.35622 -0.24430 -0.39719  0.67827
#> [145]  0.51484  0.72258 -0.35888 -0.24666 -0.30974 -0.51626 -0.38309 -0.20216
#> [153]  0.47348 -0.34433 -0.63313 -0.27470  0.43280  0.80360 -0.57747 -0.36153
#> [161] -0.21082  0.68008  0.44140 -0.29099 -0.44443 -0.55698  0.80752 -0.48385
#> [169]  0.50316 -0.36214  0.64048  0.56995  0.37978  0.74047 -0.25573 -0.36091
#> [177] -0.31162  0.41609 -0.24469 -0.39733  0.65585 -0.40660 -0.48075  0.36797
#> [185] -0.27499 -0.25768  0.45050  0.43374 -0.22998 -0.62616 -0.23625 -0.22596
#> [193] -0.59059 -0.40515 -0.22722 -0.31651  0.54731 -0.30836 -0.30889 -0.23844
resid(f, "score")   #also adds back rows
#>                       x1         x2
#> 1   -0.27089  0.12704416  0.1259608
#> 2    0.74578 -0.19073432 -0.4196562
#> 3   -0.39686 -0.05782553 -0.0133321
#> 4   -0.29167 -0.23812395  0.1347804
#> 5   -0.23480  0.14008732  0.1497203
#> 6   -0.40992 -0.32661939 -0.0152296
#> 7    0.56567  0.50307771  0.0710287
#> 8   -0.22803 -0.07333487  0.1691300
#> 9    0.72253  0.18657807 -0.3520644
#> 10  -0.48120  0.42173382 -0.2097394
#> 11  -0.61272  0.36030834 -0.5654268
#> 12  -0.20496  0.13258434  0.1639084
#> 13  -0.52921 -0.19794931 -0.2786010
#> 14  -0.61258  0.14199039 -0.5488262
#> 15  -0.56126 -0.30290185 -0.3576732
#> 16  -0.29560  0.00136020  0.1133367
#> 17   0.52923  0.23034196  0.1583249
#> 18   0.36266  0.35678993  0.3288283
#> 19  -0.61530  0.14762808 -0.5583610
#> 20  -0.31901 -0.17701423  0.1020957
#> 21   0.71029  0.61753163 -0.3374235
#> 22  -0.22920  0.13195467  0.1533568
#> 23  -0.30676 -0.09305630  0.1091051
#> 24   0.62293 -0.46650835  0.0126147
#> 25   0.40382 -0.18800140  0.3424130
#> 26  -0.38703  0.08815462 -0.0084835
#> 27   0.74078 -0.72093880 -0.3590973
#> 28  -0.19210  0.04518613  0.1742481
#> 29  -0.35885 -0.26532459  0.0589540
#> 30  -0.56314  0.17981135 -0.3987040
#> 31  -0.31239  0.01119610  0.0954482
#> 32   0.77279  0.15388745 -0.5696372
#> 33  -0.32522  0.00420094  0.0816378
#> 34   0.55915 -0.35090458  0.1469680
#> 35   0.65595  0.42948313 -0.1442061
#> 36  -0.48987 -0.16505198 -0.1857842
#> 37  -0.49463 -0.29108142 -0.1873802
#> 38   0.60125 -0.47144577  0.0660177
#> 39  -0.35932 -0.16076845  0.0505750
#> 40  -0.35933  0.06376309  0.0339780
#> 41   0.69467  0.44590458 -0.2689168
#> 42   0.56898  0.16734828  0.0891635
#> 43   0.39149  0.22152872  0.3213089
#> 44  -0.23007 -0.02440412  0.1644521
#> 45   0.65454  0.03890531 -0.1112095
#> 46  -0.26354 -0.15251216  0.1523635
#> 47   0.66572 -0.63465347 -0.0948642
#> 48  -0.22435  0.01021668  0.1648090
#> 49   0.62550  0.29062268 -0.0499190
#> 50   0.37859  0.14593238  0.3353980
#> 51  -0.52045  0.02329574 -0.2726886
#> 52   0.37740  0.27264368  0.3267637
#> 53  -0.36903  0.04568795  0.0216410
#> 54   0.57129 -0.29158912  0.1183575
#> 55   0.63723 -0.54715074 -0.0191300
#> 56  -0.20598  0.16500104  0.1611533
#> 57  -0.26429  0.09711564  0.1333473
#> 58  -0.38571 -0.01437477  0.0011459
#> 59  -0.33023 -0.10699733  0.0839660
#> 60   0.39322 -0.07327305  0.3418614
#> 61   0.58678  0.48453284  0.0281490
#> 62  -0.29288  0.12089915  0.1071096
#> 63   0.71871 -0.05883974 -0.3191561
#> 64   0.47177 -0.15814382  0.2713085
#> 65   0.50408  0.15210059  0.2041133
#> 66  -0.23030  0.11145903  0.1542904
#> 67  -0.20042  0.00859980  0.1745804
#> 68   0.47218  0.25149354  0.2405342
#> 69   0.56873 -0.47290640  0.1369627
#> 70  -0.24951 -0.18729599  0.1648906
#> 71  -0.19623  0.06315588  0.1718092
#> 72  -0.22548 -0.15307511  0.1763134
#> 73  -0.32355  0.09921075  0.0765411
#> 74  -0.23400  0.07779470  0.1547652
#> 75   0.70929 -0.03354747 -0.2856260
#> 76   0.74097  0.58121602 -0.4561283
#> 77  -0.28519 -0.20781334  0.1385063
#> 78  -0.24011  0.05282982  0.1530806
#> 79  -0.38467 -0.21335333  0.0174534
#> 80   0.45630  0.42036056  0.2470750
#> 81  -0.18731  0.02447841  0.1769043
#> 82   0.59261  0.25187818  0.0323695
#> 83  -0.57895  0.11579684 -0.4403727
#> 84  -0.31886  0.11137729  0.0809507
#> 85  -0.20179 -0.10375776  0.1824391
#> 86  -0.21914  0.13030643  0.1583849
#> 87   0.69157  0.29201114 -0.2469022
#> 88   0.77716 -0.58801138 -0.5365017
#> 89  -0.21798  0.11095780  0.1603352
#> 90   0.75141 -0.53605009 -0.4188276
#> 91   0.74660 -0.38878279 -0.4085655
#> 92  -0.21280  0.18771693  0.1568686
#> 93   0.36151  0.10287635  0.3481770
#> 94   0.68357  0.51441453 -0.2364973
#> 95   0.60043  0.33494024  0.0083334
#> 96   0.50943  0.30291867  0.1848661
#> 97  -0.21176  0.01894195  0.1697580
#> 98  -0.21756  0.03912511  0.1658269
#> 99  -0.20399 -0.12682775  0.1834100
#> 100  0.38862  0.08155850  0.3336339
#> 101 -0.48098 -0.14883785 -0.1671038
#> 102 -0.20763  0.06096135  0.1682395
#> 103 -0.37370  0.17170658  0.0055336
#> 104 -0.38474 -0.37911395  0.0295854
#> 105 -0.33034 -0.08819670  0.0824423
#> 106 -0.62767  0.36002386 -0.6165009
#> 107 -0.23098  0.17121607  0.1495138
#> 108 -0.54737  0.02395515 -0.3431313
#> 109 -0.21313 -0.18076907  0.1839571
#> 110 -0.34096 -0.06734742  0.0678857
#> 111 -0.24135 -0.22984752  0.1732196
#> 112 -0.25472 -0.11808238  0.1562376
#> 113  0.44278 -0.12687795  0.3022899
#> 114 -0.49658  0.06805698 -0.2184078
#> 115 -0.26719  0.18798840  0.1243970
#> 116  0.63443 -0.61783385 -0.0063422
#> 117 -0.21287 -0.09177669  0.1774882
#> 118 -0.30284  0.24034569  0.0885002
#> 119  0.37462 -0.04024610  0.3515516
#> 120 -0.45479 -0.12743205 -0.1134366
#> 121 -0.48928 -0.48129179 -0.1610882
#> 122 -0.29737  0.00262067  0.1115196
#> 123 -0.33945  0.01062499  0.0640266
#> 124  0.37132 -0.24251755  0.3684111
#> 125  0.42055  0.21432839  0.2986577
#> 126 -0.61792  0.05697749 -0.5605102
#> 127 -0.54805 -0.01224331 -0.3423206
#> 128 -0.52058  0.30449432 -0.2937986
#> 129 -0.26992  0.14647997  0.1253076
#> 130 -0.52512 -0.10052000 -0.2753205
#> 131  0.36162  0.05415053  0.3517197
#> 132  0.72402 -0.61243166 -0.2988694
#> 133  0.67891 -0.63065072 -0.1366627
#> 134  0.44698  0.12765316  0.2790325
#> 135  0.78366  0.67177984 -0.6627413
#> 136  0.67620  0.13265936 -0.1843353
#> 137 -0.35978 -0.04382129  0.0413077
#> 138 -0.23461 -0.01221273  0.1610767
#> 139  0.55407  0.53754976  0.0910943
#> 140 -0.62808 -0.00959928 -0.5905946
#> 141  0.35622  0.13022674  0.3487425
#> 142 -0.24430 -0.04961249  0.1580838
#> 143 -0.39719  0.20743926 -0.0334678
#> 144  0.67827 -0.32805577 -0.1569455
#> 145  0.51484  0.23611701  0.1813937
#> 146  0.72258 -0.06854288 -0.3334081
#> 147 -0.35888  0.23318387  0.0220707
#> 148 -0.24666 -0.12170156  0.1619081
#> 149 -0.30974  0.24469874  0.0810333
#> 150 -0.51626 -0.37640206 -0.2327368
#> 151 -0.38309 -0.08783794  0.0106122
#> 152 -0.20216 -0.02311052  0.1763617
#> 153  0.47348 -0.16214194  0.2694554
#> 154 -0.34433  0.03227630  0.0562483
#> 155 -0.63313 -0.00055838 -0.6090927
#> 156 -0.27470  0.17532919  0.1192816
#> 157  0.43280  0.02564823  0.3011265
#> 158  0.80360 -0.68261465 -0.6714230
#> 159 -0.57747  0.25667844 -0.4463365
#> 160 -0.36153  0.20773340  0.0202956
#> 161 -0.21082  0.09074300  0.1648224
#> 162  0.68008  0.53739349 -0.2267696
#> 163  0.44140 -0.04746299  0.2978684
#> 164 -0.29099 -0.16294397  0.1298676
#> 165 -0.44443 -0.33832030 -0.0773628
#> 166 -0.55698  0.09677645 -0.3751074
#> 167  0.80752 -0.70447081 -0.6926074
#> 168 -0.48385  0.15920012 -0.1962307
#> 169  0.50316  0.22514000  0.2000812
#> 170 -0.36214  0.11761136  0.0261012
#> 171  0.64048  0.16705477 -0.0807885
#> 172  0.56995  0.38826362  0.0708748
#> 173  0.37978  0.27050163  0.3254566
#> 174  0.74047 -0.16088957 -0.3991610
#> 175 -0.25573  0.06112350  0.1422832
#> 176 -0.36091 -0.28544032  0.0575897
#> 177 -0.31162 -0.08994217  0.1037551
#> 178  0.41609  0.20062261  0.3035882
#> 179 -0.24469 -0.05153411  0.1579767
#> 180 -0.39733 -0.32030909  0.0053093
#> 181  0.65585 -0.27056616 -0.0921957
#> 182 -0.40660  0.25106474 -0.0522588
#> 183 -0.48075 -0.37157538 -0.1501512
#> 184  0.36797  0.00245766  0.3521872
#> 185 -0.27499 -0.20737753  0.1473084
#> 186 -0.25768  0.16017964  0.1335774
#> 187  0.45050  0.23255147  0.2674500
#> 188  0.43374  0.19474607  0.2877153
#> 189 -0.22998 -0.20409910  0.1777740
#> 190 -0.62616 -0.05966894 -0.5802165
#> 191 -0.23625 -0.10004807  0.1666384
#> 192 -0.22596  0.05020667  0.1610542
#> 193 -0.59059  0.47144035 -0.5022727
#> 194 -0.40515 -0.34624559 -0.0057010
#> 195 -0.22722  0.09850832  0.1568503
#> 196 -0.31651 -0.05733453  0.0960277
#> 197  0.54731 -0.42650998  0.1749445
#> 198 -0.30836 -0.20999472  0.1160822
#> 199 -0.30889  0.11245885  0.0916954
#> 200 -0.23844 -0.13488895  0.1679388
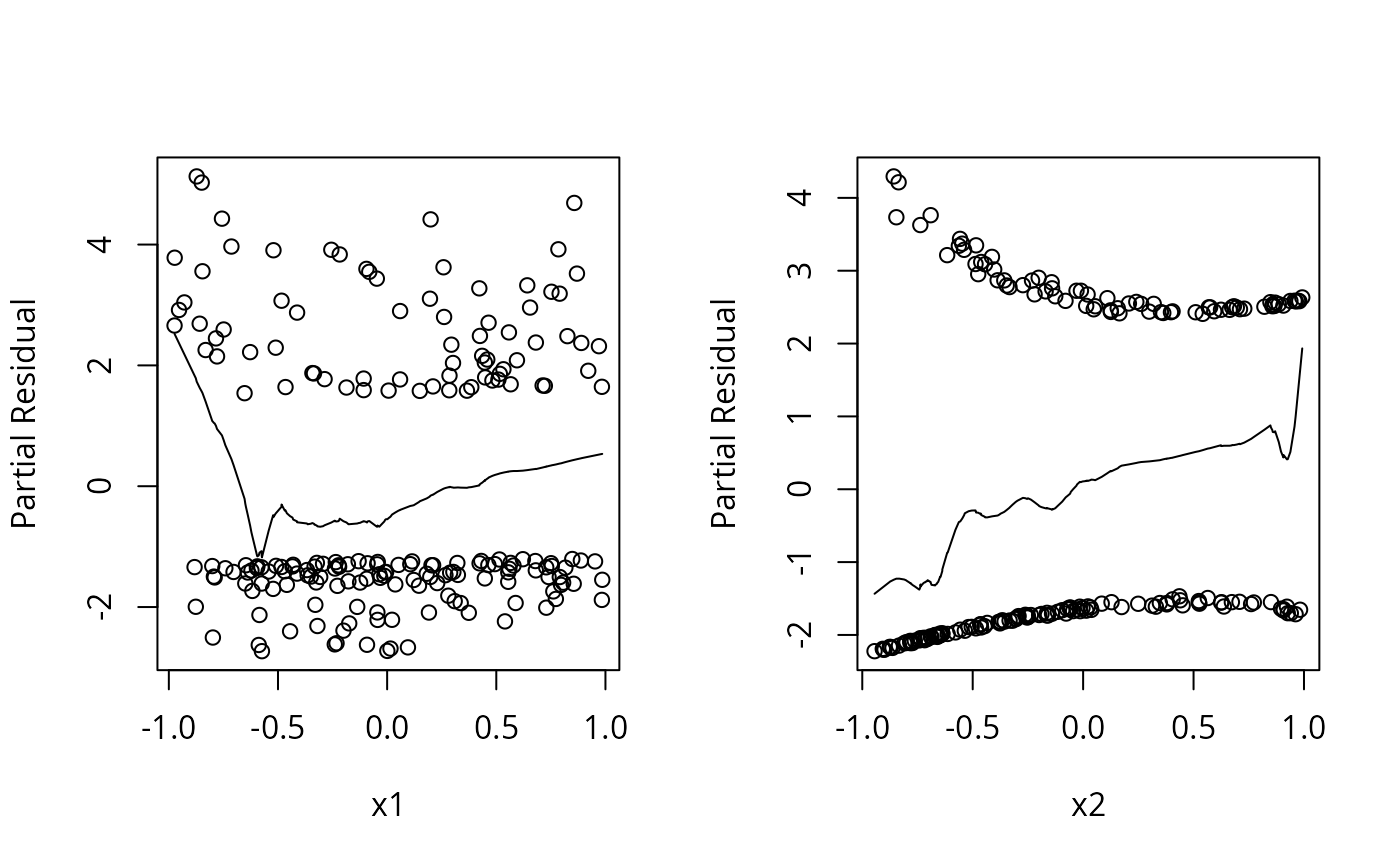
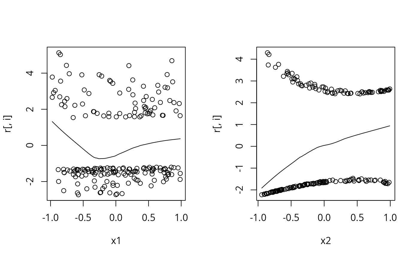
r <- resid(f, "partial")  #for checking transformations of X's
par(mfrow=c(1,2))
for(i in 1:2) {
  xx <- if(i==1)x1 else x2
  plot(xx, r[,i], xlab=c('x1','x2')[i])
  lines(lowess(xx,r[,i]))
}

resid(f, "partial", pl="loess")  #same as last 3 lines

resid(f, "partial", pl=TRUE) #plots for all columns of X using supsmu

resid(f, "gof")           #global test of goodness of fit
#> Sum of squared errors     Expected value|H0                    SD 
#>              43.41604              43.32085               0.09529 
#>                     Z                     P 
#>               0.99898               0.31780 
lp1 <- resid(f, "lp1")    #approx. leave-out-1 linear predictors
-2*sum(y*lp1 + log(1-plogis(lp1)))  #approx leave-out-1 deviance
#> [1] 255.76
                                    #formula assumes y is binary


# Simulate data from a population proportional odds model
set.seed(1)
n   <- 400
age <- rnorm(n, 50, 10)
blood.pressure <- rnorm(n, 120, 15)
L <- .05*(age-50) + .03*(blood.pressure-120)
p12 <- plogis(L)    # Pr(Y>=1)
p2  <- plogis(L-1)  # Pr(Y=2)
p   <- cbind(1-p12, p12-p2, p2)   # individual class probabilites
# Cumulative probabilities:
cp  <- matrix(cumsum(t(p)) - rep(0:(n-1), rep(3,n)), byrow=TRUE, ncol=3)
# simulate multinomial with varying probs:
y <- (cp < runif(n)) %*% rep(1,3)
y <- as.vector(y)
# Thanks to Dave Krantz for this trick
f <- lrm(y ~ age + blood.pressure, x=TRUE, y=TRUE)
par(mfrow=c(2,2))
resid(f, 'score.binary',   pl=TRUE)              #plot score residuals
#> `geom_smooth()` using method = 'loess' and formula = 'y ~ x'
#> Warning: pseudoinverse used at 0.995
#> Warning: neighborhood radius 1.005
#> Warning: reciprocal condition number  0
#> Warning: There are other near singularities as well. 1.01
#> Warning: pseudoinverse used at 0.995
#> Warning: neighborhood radius 1.005
#> Warning: reciprocal condition number  0
#> Warning: There are other near singularities as well. 1.01
#> Warning: pseudoinverse used at 0.995
#> Warning: neighborhood radius 1.005
#> Warning: reciprocal condition number  0
#> Warning: There are other near singularities as well. 1.01
#> Warning: pseudoinverse used at 0.995
#> Warning: neighborhood radius 1.005
#> Warning: reciprocal condition number  0
#> Warning: There are other near singularities as well. 1.01

resid(f, 'partial', pl=TRUE)                     #plot partial residuals
resid(f, 'gof')           #test GOF for each level separately
#>      Sum of squared errors Expected value|H0      SD       Z         P
#> y>=1                91.739            91.939 0.13870 -1.4398 0.1499349
#> y>=2                73.581            74.435 0.30202 -2.8301 0.0046529


# Show use of Li-Shepherd residuals
f.wrong <- lrm(y ~ blood.pressure, x=TRUE, y=TRUE)
par(mfrow=c(2,1))

# li.shepherd residuals from model without age
plot(age, resid(f.wrong, type="li.shepherd"),
     ylab="li.shepherd residual")
lines(lowess(age, resid(f.wrong, type="li.shepherd")))
# li.shepherd residuals from model including age
plot(age, resid(f, type="li.shepherd"),
     ylab="li.shepherd residual")
lines(lowess(age, resid(f, type="li.shepherd")))



# Make a series of binary fits and draw 2 partial residual plots
#
f1 <- lrm(y>=1 ~ age + blood.pressure, x=TRUE, y=TRUE)
f2  <- update(f1, y==2 ~.)
par(mfrow=c(2,1))
plot.lrm.partial(f1, f2)



# Simulate data from both a proportional odds and a non-proportional
# odds population model.  Check how 3 kinds of residuals detect
# non-prop. odds
set.seed(71)
n <- 400
x <- rnorm(n)

par(mfrow=c(2,3))
for(j in 1:2) {     # 1: prop.odds   2: non-prop. odds
  if(j==1) 
    L <- matrix(c(1.4,.4,-.1,-.5,-.9),
                nrow=n, ncol=5, byrow=TRUE) + x / 2
    else {
    # Slopes and intercepts for cutoffs of 1:5 :
    slopes <- c(.7,.5,.3,.3,0)
    ints   <- c(2.5,1.2,0,-1.2,-2.5)
      L <- matrix(ints,   nrow=n, ncol=5, byrow=TRUE) +
           matrix(slopes, nrow=n, ncol=5, byrow=TRUE) * x
    }
  p <- plogis(L)
  # Cell probabilities
  p <- cbind(1-p[,1],p[,1]-p[,2],p[,2]-p[,3],p[,3]-p[,4],p[,4]-p[,5],p[,5])
  # Cumulative probabilities from left to right
  cp  <- matrix(cumsum(t(p)) - rep(0:(n-1), rep(6,n)), byrow=TRUE, ncol=6)
  y   <- (cp < runif(n)) %*% rep(1,6)


  f <- lrm(y ~ x, x=TRUE, y=TRUE)
  for(cutoff in 1:5) print(lrm(y >= cutoff ~ x)$coef)


  print(resid(f,'gof'))
  resid(f, 'score', pl=TRUE)
  # Note that full ordinal model score residuals exhibit a
  # U-shaped pattern even under prop. odds
  ti <- if(j==2) 'Non-Proportional Odds\nSlopes=.7 .5 .3 .3 0' else
    'True Proportional Odds\nOrdinal Model Score Residuals'
  title(ti)
  resid(f, 'score.binary', pl=TRUE)
  if(j==1) ti <- 'True Proportional Odds\nBinary Score Residuals'
  title(ti)
  resid(f, 'partial', pl=TRUE)
  if(j==1) ti <- 'True Proportional Odds\nPartial Residuals'
  title(ti)
}
#> Intercept         x 
#>   1.35503   0.50743 
#> Intercept         x 
#>   0.36942   0.49149 
#> Intercept         x 
#> -0.078609  0.497561 
#> Intercept         x 
#>  -0.55546   0.51133 
#> Intercept         x 
#>  -0.99113   0.54094 
#>      Sum of squared errors Expected value|H0       SD        Z          P
#> y>=1                63.843            63.676 0.231052  0.72198 4.7030e-01
#> y>=2                91.488            90.862 0.142683  4.38723 1.1480e-05
#> y>=3                94.598            94.020 0.082224  7.02790 2.0966e-12
#> y>=4                89.053            88.933 0.153922  0.78060 4.3504e-01
#> y>=5                77.708            78.238 0.215632 -2.45833 1.3958e-02
#> Intercept         x 
#>   2.27221   0.84681 
#> Intercept         x 
#>   1.11546   0.56997 
#> Intercept         x 
#>   0.05387   0.39202 
#> Intercept         x 
#>  -1.16278   0.44113 
#> Intercept         x 
#>  -2.30605   0.16273 
#>      Sum of squared errors Expected value|H0       SD        Z           P
#> y>=1                37.251            38.922 0.129915 -12.8687  6.7507e-38
#> y>=2                71.611            73.673 0.194905 -10.5772  3.8014e-26
#> y>=3                96.582            95.048 0.065741  23.3420 1.6613e-120
#> y>=4                72.637            71.900 0.192496   3.8262  1.3014e-04
#> y>=5                33.689            32.535 0.111215  10.3767  3.1663e-25
par(mfrow=c(1,1))


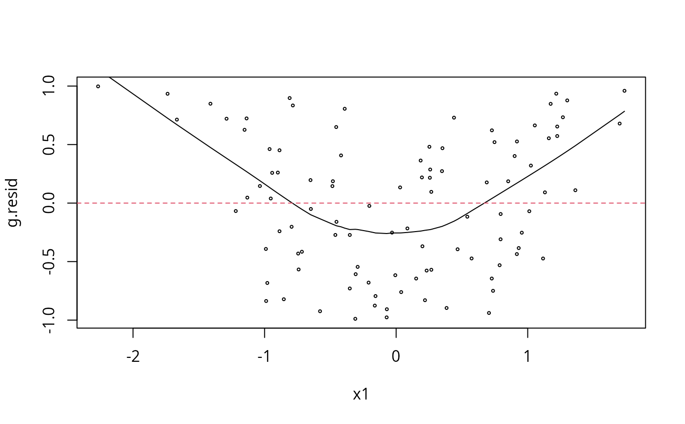
# Shepherd-Li residuals from orm.  Thanks: Qi Liu

set.seed(3)
n  <- 100
x1 <- rnorm(n)
y  <- x1 + rnorm(n)
g <- orm(y ~ x1, family='probit', x=TRUE, y=TRUE)
g.resid <- resid(g)
plot(x1, g.resid, cex=0.4); lines(lowess(x1, g.resid)); abline(h=0, col=2,lty=2)


set.seed(3)
n <- 100
x1 <- rnorm(n)
y <- x1 + x1^2 +rnorm(n)
# model misspecification, the square term is left out in the model
g <- orm(y ~ x1, family='probit', x=TRUE, y=TRUE)
g.resid <- resid(g)
plot(x1, g.resid, cex=0.4); lines(lowess(x1, g.resid)); abline(h=0, col=2,lty=2)



if (FALSE) { # \dontrun{
# Get data used in Hosmer et al. paper and reproduce their calculations
v <- Cs(id, low, age, lwt, race, smoke, ptl, ht, ui, ftv, bwt)
d <- read.table("http://www.umass.edu/statdata/statdata/data/lowbwt.dat",
                skip=6, col.names=v)
d <- upData(d, race=factor(race,1:3,c('white','black','other')))
f <- lrm(low ~ age + lwt + race + smoke, data=d, x=TRUE,y=TRUE)
f
resid(f, 'gof')
# Their Table 7 Line 2 found sum of squared errors=36.91, expected
# value under H0=36.45, variance=.065, P=.071
# We got 36.90, 36.45, SD=.26055 (var=.068), P=.085
# Note that two logistic regression coefficients differed a bit
# from their Table 1
} # }