gbayes derives the (Gaussian) posterior and optionally the predictive distribution when both the prior and the likelihood are Gaussian, and when the statistic of interest comes from a 2-sample problem. This function is especially useful in obtaining the expected power of a statistical test, averaging over the distribution of the population effect parameter (e.g., log hazard ratio) that is obtained using pilot data. gbayes is also useful for summarizing studies for which the statistic of interest is approximately Gaussian with known variance. An example is given for comparing two proportions using the angular transformation, for which the variance is independent of unknown parameters except for very extreme probabilities. A plot method is also given. This plots the prior, posterior, and predictive distributions on a single graph using a nice default for the x-axis limits and using the labcurve function for automatic labeling of the curves.

gbayes2 uses the method of Spiegelhalter and Freedman (1986) to compute the probability of correctly concluding that a new treatment is superior to a control. By this we mean that a 1-alpha normal theory-based confidence interval for the new minus old treatment effect lies wholly to the right of delta.w, where delta.w is the minimally worthwhile treatment effect (which can be zero to be consistent with ordinary null hypothesis testing, a method not always making sense). This kind of power function is averaged over a prior distribution for the unknown treatment effect. This procedure is applicable to the situation where a prior distribution is not to be used in constructing the test statistic or confidence interval, but is only used for specifying the distribution of delta, the parameter of interest.

Even though gbayes2 assumes that the test statistic has a normal distribution with known variance (which is strongly a function of the sample size in the two treatment groups), the prior distribution function can be completely general. Instead of using a step-function for the prior distribution as Spiegelhalter and Freedman used in their appendix, gbayes2 uses the built-in integrate function for numerical integration. gbayes2 also allows the variance of the test statistic to be general as long as it is evaluated by the user. The conditional power given the parameter of interest delta is 1 - pnorm((delta.w - delta)/sd + z), where z is the normal critical value corresponding to 1 - alpha/2.

gbayesMixPredNoData derives the predictive distribution of a statistic that is Gaussian given delta when no data have yet been observed and when the prior is a mixture of two Gaussians.

gbayesMixPost derives the posterior density, cdf, or posterior mean of delta given the statistic x, when the prior for delta is a mixture of two Gaussians and when x is Gaussian given delta.

gbayesMixPowerNP computes the power for a test for delta > delta.w for the case where (1) a Gaussian prior or mixture of two Gaussian priors is used as the prior distribution, (2) this prior is used in forming the statistical test or credible interval, (3) no prior is used for the distribution of delta for computing power but instead a fixed single delta is given (as in traditional frequentist hypothesis tests), and (4) the test statistic has a Gaussian likelihood with known variance (and mean equal to the specified delta). gbayesMixPowerNP is handy where you want to use an earlier study in testing for treatment effects in a new study, but you want to mix with this prior a non-informative prior. The mixing probability mix can be thought of as the "applicability" of the previous study. As with gbayes2, power here means the probability that the new study will yield a left credible interval that is to the right of delta.w. gbayes1PowerNP is a special case of gbayesMixPowerNP when the prior is a single Gaussian.

gbayes(mean.prior, var.prior, m1, m2, stat, var.stat, 
       n1, n2, cut.prior, cut.prob.prior=0.025)

# S3 method for class 'gbayes'
plot(x, xlim, ylim, name.stat='z', ...)

gbayes2(sd, prior, delta.w=0, alpha=0.05, upper=Inf, prior.aux)

gbayesMixPredNoData(mix=NA, d0=NA, v0=NA, d1=NA, v1=NA,
                    what=c('density','cdf'))

gbayesMixPost(x=NA, v=NA, mix=1, d0=NA, v0=NA, d1=NA, v1=NA,
              what=c('density','cdf','postmean'))

gbayesMixPowerNP(pcdf, delta, v, delta.w=0, mix, interval,
                 nsim=0, alpha=0.05)

gbayes1PowerNP(d0, v0, delta, v, delta.w=0, alpha=0.05)

Arguments

mean.prior

mean of the prior distribution

cut.prior,cut.prob.prior,var.prior

variance of the prior. Use a large number such as 10000 to effectively use a flat (noninformative) prior. Sometimes it is useful to compute the variance so that the prior probability that stat is greater than some impressive value u is only alpha. The correct var.prior to use is then ((u-mean.prior)/qnorm(1-alpha))^2. You can specify cut.prior=u and cut.prob.prior=alpha (whose default is 0.025) in place of var.prior to have gbayes compute the prior variance in this manner.

m1

sample size in group 1

m2

sample size in group 2

stat

statistic comparing groups 1 and 2, e.g., log hazard ratio, difference in means, difference in angular transformations of proportions

var.stat

variance of stat, assumed to be known. var.stat should either be a constant (allowed if n1 is not specified), or a function of two arguments which specify the sample sizes in groups 1 and 2. Calculations will be approximate when the variance is estimated from the data.

x

an object returned by gbayes or the value of the statistic which is an estimator of delta, the parameter of interest

sd

the standard deviation of the treatment effect

prior

a function of possibly a vector of unknown treatment effects, returning the prior density at those values

pcdf

a function computing the posterior CDF of the treatment effect delta, such as a function created by gbayesMixPost with what="cdf".

delta

a true unknown single treatment effect to detect

v

the variance of the statistic x, e.g., s^2 * (1/n1 + 1/n2). Neither x nor v need to be defined to gbayesMixPost, as they can be defined at run time to the function created by gbayesMixPost.

n1

number of future observations in group 1, for obtaining a predictive distribution

n2

number of future observations in group 2

xlim

vector of 2 x-axis limits. Default is the mean of the posterior plus or minus 6 standard deviations of the posterior.

ylim

vector of 2 y-axis limits. Default is the range over combined prior and posterior densities.

name.stat

label for x-axis. Default is "z".

...

optional arguments passed to labcurve from plot.gbayes

delta.w

the minimum worthwhile treatment difference to detech. The default is zero for a plain uninteristing null hypothesis.

alpha

type I error, or more accurately one minus the confidence level for a two-sided confidence limit for the treatment effect

upper

upper limit of integration over the prior distribution multiplied by the normal likelihood for the treatment effect statistic. Default is infinity.

prior.aux

argument to pass to prior from integrate through gbayes2. Inside of power the argument must be named prior.aux if it exists. You can pass multiple parameters by passing prior.aux as a list and pulling off elements of the list inside prior. This setup was used because of difficulties in passing ... arguments through integrate for some situations.

mix

mixing probability or weight for the Gaussian prior having mean d0 and variance v0. mix must be between 0 and 1, inclusive.

d0

mean of the first Gaussian distribution (only Gaussian for gbayes1PowerNP and is a required argument)

v0

variance of the first Gaussian (only Gaussian for gbayes1PowerNP and is a required argument)

d1

mean of the second Gaussian (if mix < 1)

v1

variance of the second Gaussian (if mix < 1). Any of these last 5 arguments can be omitted to gbayesMixPredNoData as they can be provided at run time to the function created by gbayesMixPredNoData.

what

specifies whether the predictive density or the CDF is to be computed. Default is "density".

interval

a 2-vector containing the lower and upper limit for possible values of the test statistic x that would result in a left credible interval exceeding delta.w with probability 1-alpha/2

nsim

defaults to zero, causing gbayesMixPowerNP to solve numerically for the critical value of x, then to compute the power accordingly. Specify a nonzero number such as 20000 for nsim to instead have the function estimate power by simulation. In this case 0.95 confidence limits on the estimated power are also computed. This approach is sometimes necessary if uniroot can't solve the equation for the critical value.

Value

gbayes returns a list of class "gbayes" containing the following names elements: mean.prior,var.prior,mean.post, var.post, and if n1 is specified, mean.pred and var.pred. Note that mean.pred is identical to mean.post. gbayes2 returns a single number which is the probability of correctly rejecting the null hypothesis in favor of the new treatment. gbayesMixPredNoData returns a function that can be used to evaluate the predictive density or cumulative distribution. gbayesMixPost returns a function that can be used to evaluate the posterior density or cdf. gbayesMixPowerNP returns a vector containing two values if nsim = 0. The first value is the critical value for the test statistic that will make the left credible interval > delta.w, and the second value is the power. If nsim > 0, it returns the power estimate and confidence limits for it if nsim > 0. The examples show how to use these functions.

Author

Frank Harrell
Department of Biostatistics
Vanderbilt University School of Medicine
fh@fharrell.com

See also

References

Spiegelhalter DJ, Freedman LS, Parmar MKB (1994): Bayesian approaches to randomized trials. JRSS A 157:357–416. Results for gbayes are derived from Equations 1, 2, 3, and 6.

Spiegelhalter DJ, Freedman LS (1986): A predictive approach to selecting the size of a clinical trial, based on subjective clinical opinion. Stat in Med 5:1–13.

Joseph, Lawrence and Belisle, Patrick (1997): Bayesian sample size determination for normal means and differences between normal means. The Statistician 46:209–226.

Grouin, JM, Coste M, Bunouf P, Lecoutre B (2007): Bayesian sample size determination in non-sequential clinical trials: Statistical aspects and some regulatory considerations. Stat in Med 26:4914–4924.

Examples

# Compare 2 proportions using the var stabilizing transformation
# arcsin(sqrt((x+3/8)/(n+3/4))) (Anscombe), which has variance 
# 1/[4(n+.5)]


m1 <- 100;     m2 <- 150
deaths1 <- 10; deaths2 <- 30


f <- function(events,n) asin(sqrt((events+3/8)/(n+3/4)))
stat <- f(deaths1,m1) - f(deaths2,m2)
var.stat <- function(m1, m2) 1/4/(m1+.5) + 1/4/(m2+.5)
cat("Test statistic:",format(stat),"  s.d.:",
    format(sqrt(var.stat(m1,m2))), "\n")
#> Test statistic: -0.1388297   s.d.: 0.06441034 
#Use unbiased prior with variance 1000 (almost flat)
b <- gbayes(0, 1000, m1, m2, stat, var.stat, 2*m1, 2*m2)
print(b)
#> $mean.prior
#> [1] 0
#> 
#> $var.prior
#> [1] 1000
#> 
#> $mean.post
#> [1] -0.1388291
#> 
#> $var.post
#> [1] 0.004148675
#> 
#> $mean.pred
#> [1] -0.1388291
#> 
#> $var.pred
#> [1] 0.006227504
#> 
#> attr(,"class")
#> [1] "gbayes"
plot(b)

#To get posterior Prob[parameter > w] use 
# 1-pnorm(w, b$mean.post, sqrt(b$var.post))


#If g(effect, n1, n2) is the power function to
#detect an effect of 'effect' with samples size for groups 1 and 2
#of n1,n2, estimate the expected power by getting 1000 random
#draws from the posterior distribution, computing power for
#each value of the population effect, and averaging the 1000 powers
#This code assumes that g will accept vector-valued 'effect'
#For the 2-sample proportion problem just addressed, 'effect'
#could be taken approximately as the change in the arcsin of
#the square root of the probability of the event


g <- function(effect, n1, n2, alpha=.05) {
  sd <- sqrt(var.stat(n1,n2))
  z <- qnorm(1 - alpha/2)
  effect <- abs(effect)
  1 - pnorm(z - effect/sd) + pnorm(-z - effect/sd)
}


effects <- rnorm(1000, b$mean.post, sqrt(b$var.post))
powers <- g(effects, 500, 500)
hist(powers, nclass=35, xlab='Power')

describe(powers)
#> powers 
#>        n  missing distinct     Info     Mean  pMedian      Gmd      .05 
#>     1000        0     1000        1   0.8545   0.9441   0.2266   0.1667 
#>      .10      .25      .50      .75      .90      .95 
#>   0.4056   0.8447   0.9949   1.0000   1.0000   1.0000 
#> 
#> lowest : 0.0500435 0.0507667 0.0511778 0.0533399 0.0551679
#> highest: 1         1         1         1         1        




# gbayes2 examples
# First consider a study with a binary response where the
# sample size is n1=500 in the new treatment arm and n2=300
# in the control arm.  The parameter of interest is the 
# treated:control log odds ratio, which has variance
# 1/[n1 p1 (1-p1)] + 1/[n2 p2 (1-p2)].  This is not
# really constant so we average the variance over plausible
# values of the probabilities of response p1 and p2.  We
# think that these are between .4 and .6 and we take a 
# further short cut


v <- function(n1, n2, p1, p2) 1/(n1*p1*(1-p1)) + 1/(n2*p2*(1-p2))
n1 <- 500; n2 <- 300
ps <- seq(.4, .6, length=100)
vguess <- quantile(v(n1, n2, ps, ps), .75)
vguess
#>        75% 
#> 0.02183459 
#        75% 
# 0.02183459


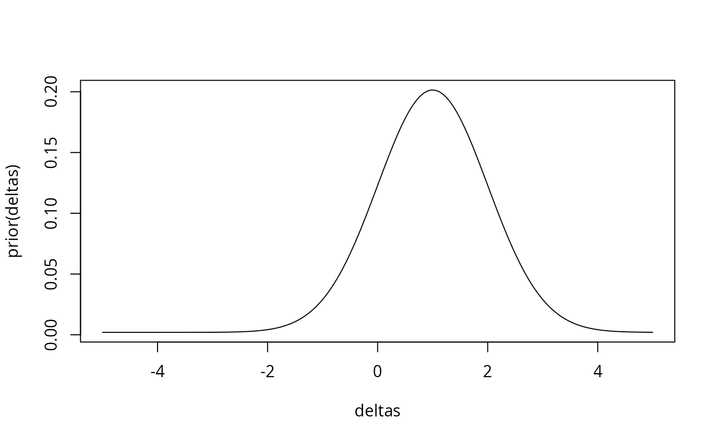
# The minimally interesting treatment effect is an odds ratio
# of 1.1.  The prior distribution on the log odds ratio is
# a 50:50 mixture of a vague Gaussian (mean 0, sd 100) and
# an informative prior from a previous study (mean 1, sd 1)


prior <- function(delta) 
  0.5*dnorm(delta, 0, 100)+0.5*dnorm(delta, 1, 1)
deltas <- seq(-5, 5, length=150)
plot(deltas, prior(deltas), type='l')



# Now compute the power, averaged over this prior
gbayes2(sqrt(vguess), prior, log(1.1))
#> [1] 0.6133338
# [1] 0.6133338


# See how much power is lost by ignoring the previous
# study completely


gbayes2(sqrt(vguess), function(delta)dnorm(delta, 0, 100), log(1.1))
#> [1] 0.4984588
# [1] 0.4984588


# What happens to the power if we really don't believe the treatment
# is very effective?  Let's use a prior distribution for the log
# odds ratio that is uniform between log(1.2) and log(1.3).
# Also check the power against a true null hypothesis


prior2 <- function(delta) dunif(delta, log(1.2), log(1.3))
gbayes2(sqrt(vguess), prior2, log(1.1))
#> [1] 0.1385113
# [1] 0.1385113


gbayes2(sqrt(vguess), prior2, 0)
#> [1] 0.3264065
# [1] 0.3264065


# Compare this with the power of a two-sample binomial test to
# detect an odds ratio of 1.25
bpower(.5, odds.ratio=1.25, n1=500, n2=300)
#>     Power 
#> 0.3307486 
#     Power 
# 0.3307486


# For the original prior, consider a new study with equal
# sample sizes n in the two arms.  Solve for n to get a
# power of 0.9.  For the variance of the log odds ratio
# assume a common p in the center of a range of suspected
# probabilities of response, 0.3.  For this example we
# use a zero null value and the uniform prior above


v   <- function(n) 2/(n*.3*.7)
pow <- function(n) gbayes2(sqrt(v(n)), prior2)
uniroot(function(n) pow(n)-0.9, c(50,10000))$root
#> [1] 2119.688
# [1] 2119.675
# Check this value
pow(2119.675)
#> [1] 0.8999984
# [1] 0.9


# Get the posterior density when there is a mixture of two priors,
# with mixing probability 0.5.  The first prior is almost
# non-informative (normal with mean 0 and variance 10000) and the
# second has mean 2 and variance 0.3.  The test statistic has a value
# of 3 with variance 0.4.
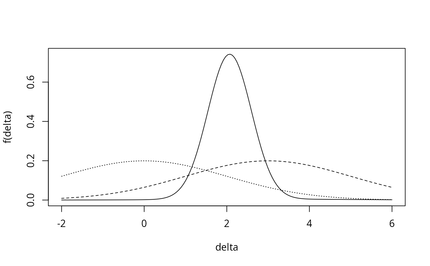
f <- gbayesMixPost(3, 4, mix=0.5, d0=0, v0=10000, d1=2, v1=0.3)


args(f)
#> function (delta = numeric(0), x = 3, v = 4, mix = 0.5, d0 = 0, 
#>     v0 = 10000, d1 = 2, v1 = 0.3, dist = function (x, mean = 0, 
#>         sd = 1, log = FALSE) 
#>     .Call(C_dnorm, x, mean, sd, log)) 
#> NULL


# Plot this density
delta <- seq(-2, 6, length=150)
plot(delta, f(delta), type='l')


# Add to the plot the posterior density that used only
# the almost non-informative prior
lines(delta, f(delta, mix=1), lty=2)


# The same but for an observed statistic of zero
lines(delta, f(delta, mix=1, x=0), lty=3)



# Derive the CDF instead of the density
g <- gbayesMixPost(3, 4, mix=0.5, d0=0, v0=10000, d1=2, v1=0.3,
                   what='cdf')
# Had mix=0 or 1, gbayes1PowerNP could have been used instead
# of gbayesMixPowerNP below


# Compute the power to detect an effect of delta=1 if the variance
# of the test statistic is 0.2
gbayesMixPowerNP(g, 1, 0.2, interval=c(-10,12))
#> Critical value          Power 
#>      0.3335535      0.9319167 


# Do the same thing by simulation
gbayesMixPowerNP(g, 1, 0.2, interval=c(-10,12), nsim=20000)
#>      Power Lower 0.95 Upper 0.95 
#>  0.9321000  0.9286134  0.9355866 


# Compute by what factor the sample size needs to be larger
# (the variance needs to be smaller) so that the power is 0.9
ratios <- seq(1, 4, length=50)
pow <- single(50)
for(i in 1:50) 
  pow[i] <- gbayesMixPowerNP(g, 1, 0.2/ratios[i], interval=c(-10,12))[2]


# Solve for ratio using reverse linear interpolation
approx(pow, ratios, xout=0.9)$y
#> [1] NA


# Check this by computing power
gbayesMixPowerNP(g, 1, 0.2/2.1, interval=c(-10,12))
#> Critical value          Power 
#>      0.3422667      0.9834678 
# So the study will have to be 2.1 times as large as earlier thought